-
www610478523
2012-01-03 19:23:19
|
河北
计价软件GBQ4.0
|
2561查看
4回答
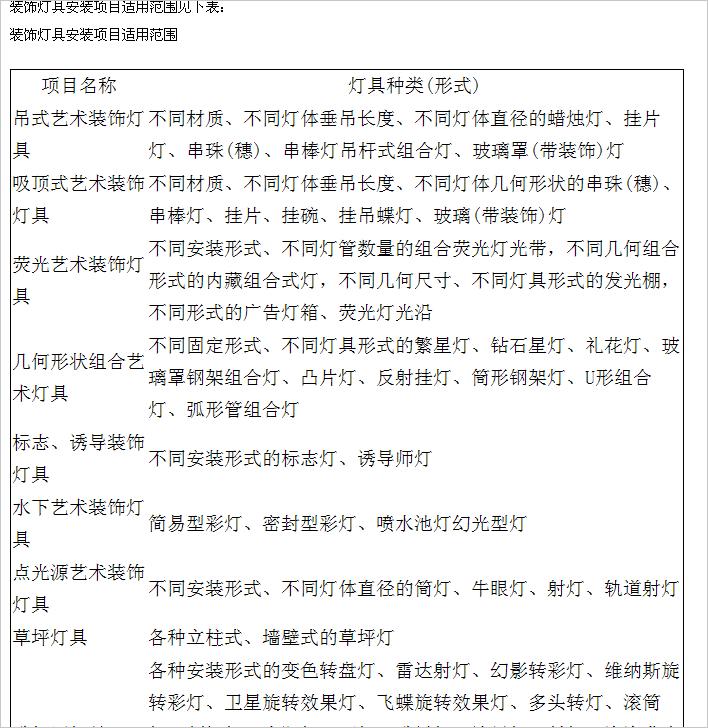
筒灯套什么定额 河北的
筒灯-A(EM) 1*23W 嵌入式
全部回答
(4)
首答仅用{{minutesHtml}}
-
套点光源定额。
2012-01-04 09:22:58
-
套嵌入式点光源


2012-01-04 10:16:03
-
楼上的解释很详细,你可以套相近的定额即可。
2012-01-04 11:51:10
-
套吸顶灯子目里的嵌入式筒灯子目。
2012-01-04 17:12:07






还有0条追问正在审核中,请稍后回来查看