-
www610478523
2012-01-03 18:52:17
|
河北
计价软件GBQ4.0
|
13187查看
4回答
嵌入式筒灯 套什么定额
嵌入式筒灯 套什么定额问题补充:河北的
全部回答
(4)
首答仅用{{minutesHtml}}
-
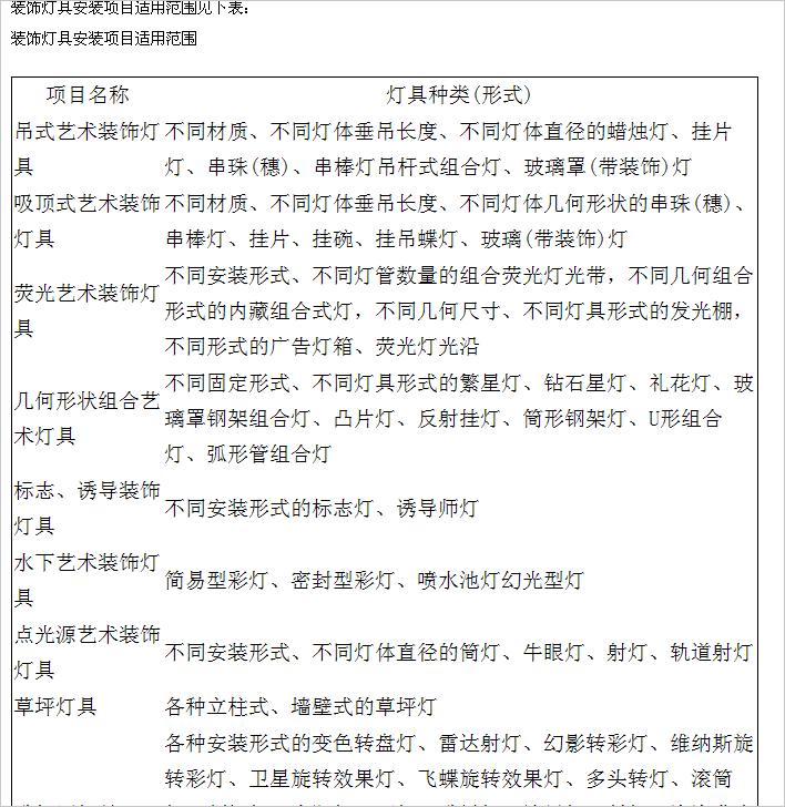
根据直径套装饰灯具安装中点光源艺术灯具安装2-1561~1563相应子目。修改主材名称,调价。
2012-01-04 09:45:27
-
套嵌入式点光源定额。


2012-01-04 10:22:12
-
楼上的解释很详细,你可以套相近的定额即可。
2012-01-04 11:51:46
-
嵌入式筒灯 套什么定额 套吸顶灯子目里的嵌入式筒灯子目。
2012-01-04 17:11:26






还有0条追问正在审核中,请稍后回来查看